尊敬的御龙将军:
为了感谢将军们对《御龙在天》的热情参与和支持,同时为了给大家带来更好的游戏体验,我们将于2025年10月28日对全区全服进行更新维护!为此给您带来的不便,我们致以最诚挚的歉意!维护期间欢迎您进入《御龙在天》官方wegame社区与更多玩家讨论更新内容以及相关精彩活动。
维护时间:10月28日8:00-10:30
维护范围:全区全服
维护原因:游戏内容更新(最新客户端版本号为:1.0.9.903)
【更新福利】
版本更新后,截至本周日,40级以上将军可在王城(626,563)“暖心小双”处领3000绑金+5锭绑银+上班族减负7天的版本更新福利。
【活动内容】
1、勇者竞技 个人跨服天梯赛
拔剑平四海,横戈却万夫。1V1跨服天梯联赛震撼开启!各位将军均可参与到这场极为荣耀的全服巅峰之战,续写王者篇章。本次个人天梯赛奖励新升级,期待将军们在赛场上取得佳绩,神龙腾跃惊沙海!
活动时间:10月28日~11月22日;周一、三、五21:00到22:30
参与大区:110级封印以上大区
赛事奖励:除荣耀称号、珍稀坐骑、王者之证外,本次天梯赛还可以获取以下奖励:
天尊段第1~10名额外奖励13周年限定称号:十三周年・天尊战神;
战神段第1~10名额外奖励13周年限定称号:十三周年・武圣战神;
星芒段第1~10名额外奖励13周年限定称号:十三周年・星芒战神。
更多玩法、规则、奖励详情,请见>>资料站-跨服天梯赛




2、万圣节 一起来捣蛋
参与大区:全区全服
1)万圣变身节 不给糖就捣乱
版本更新后,卧龙城神人诸葛亮身边将出现“万圣鬼大人(346,420)”,每天可以向他接一次采集南瓜的任务,可获得各种变身道具或BUFF道具,在暗黑的万圣夜晚,化妆成鬼怪出来吓吓人吧~
2)万圣节领狂欢礼
10月31日~11月2日,40级以上将军可前往王城“万圣节使者”处领取万圣节狂欢礼,内含王者龙心、中等淬炼宝石、万圣节时装和武器时装、坐骑等好礼。
3)镖车也装扮 共闹万圣节
截至下个版本更新,边境军需的镖车也将全部装扮为万圣南瓜车!


3、重阳饮酒 敬岁月如歌
金秋登高处,美酒忆兄弟。又是一年重阳节,召集好友一起登高畅饮,回忆他乡兄弟与如歌岁月!截至10月30日,40级以上将军可在王城重阳节使者处领取一次重阳节好礼,打开可获得青梅酒、高等淬炼宝石*2、王者龙心2小时、虎骨景阳酒*2、列王烧刀酒*2、黄车经验牌、熊猫绒绒坐骑时装7天。
4、万圣节大狂欢,一起去“鬼混”!御衣阁上新烛曜瑶章系列外观
参与大区:全区全服
活动时间:10月28日版本更新后~12月1日23:59
1)【御衣阁】上架烛曜瑶章系列外观,下架广寒霄锦系列外观;公测服、热血服、原始服御衣阁抽奖时概率获得御衣令和锦衣令、焕新服御衣阁抽奖时概率获得锦衣令,锦衣令可兑换本期烛曜瑶章系列外观;
2)活动期间达到里程碑次数,公测服、热血服、原始服可领取锦衣令、烛曜瑶章黄色时装 (15天)、烛曜瑶章绿色时装 (15天)、赤焰琅驭坐骑时装(7天);焕新服可领取不同数量的锦衣令;
3)通用兑换下架往期锦衣令兑换时装:凰羽御铠套装。



5、星语心愿,万圣惊魂夜来临之际点亮星空寻宝藏
参与大区:公测服、热血服、原始服
活动时间:10月28日~11月10日
繁星闪烁,承载着无数美好的期许,万圣节来临之际点亮十二星座,好礼唾手可得!这里有数不清的惊喜奖励,正等待着将军探索发掘,快来体验心愿成真的喜悦吧!
1)71级以上玩家可参加寻宝;抽奖总次数达到特定次数后,可领取星语心愿里程碑奖励;
2)分别激活星象奖励后可获得对应奖励,当所有星象奖励激活后可获得一个大奖,本期大奖可重置1次;
3)活动结束后已有心愿币将会清空,请及时使用。
6、宝石节活动开启
参与大区:公测服
活动时间:2025年10月28日~2025年11月3日
活动规则:
1)宝石孔改造每日前1000次每三次必定暴击两倍;
2)玩家使用前朝古币进行宝石加工,可以获得优秀或更高品质的宝石(最高能洗出完美前缀宝石);使用青瓷进行宝石加工,可以获得无暇或更高品质的宝石(最高能洗出神圣前缀宝石);
3)双属性宝石合成成功概率提升至20%-24%(包含热血怀旧服、原始服)。
4)截止11月3日 23:59,福利活动开启宝石孔改造排行榜,参与排行前200名,还可获得排行榜奖励;
5)超值商城限时限量上架补天彩晶、四等青瓷、四等双属性合成符,助力将军提升战力,请勿错过~
7、黄金秘宝箱开启
参与大区:全区全服
活动时间:10月28日版本更新后~11月3日23:59
71级以上将军可在游戏内商城中点击【福利活动】按钮打开【黄金秘宝箱】活动,在活动期间可花费金子购买秘宝箱抽奖钥匙,在备选奖池中选择心仪奖品放入奖池,抽奖后奖池不可更改,抽满十二轮必得奖池内全部奖品;抽满里程碑要求轮数可获得里程碑奖励;最少抽完十轮奖励后,可点击重置按钮重置一次活动。本期奖池及里程碑奖励上架时装:玄铁环甲时装,里程碑奖励更有稀有头像框:玄铁环甲,喜欢的将军不要错过哦~
8、更新节日使者
参与大区:全区
重阳节礼物【10月29日】、万圣节礼物【11月1日】、立冬礼物【11月7日】、小雪礼物【11月22日】、感恩节礼物【11月27日】、下元节礼物【12月4日】、大雪礼物【12月7日】、冬至礼物【12月21日】。
【活动结束和预告】
1、乱武斗场、南蛮入侵关闭;
2、版本更新后,创世神殿时装兑换下架,请有需要的将军及时兑换~
【优化内容】
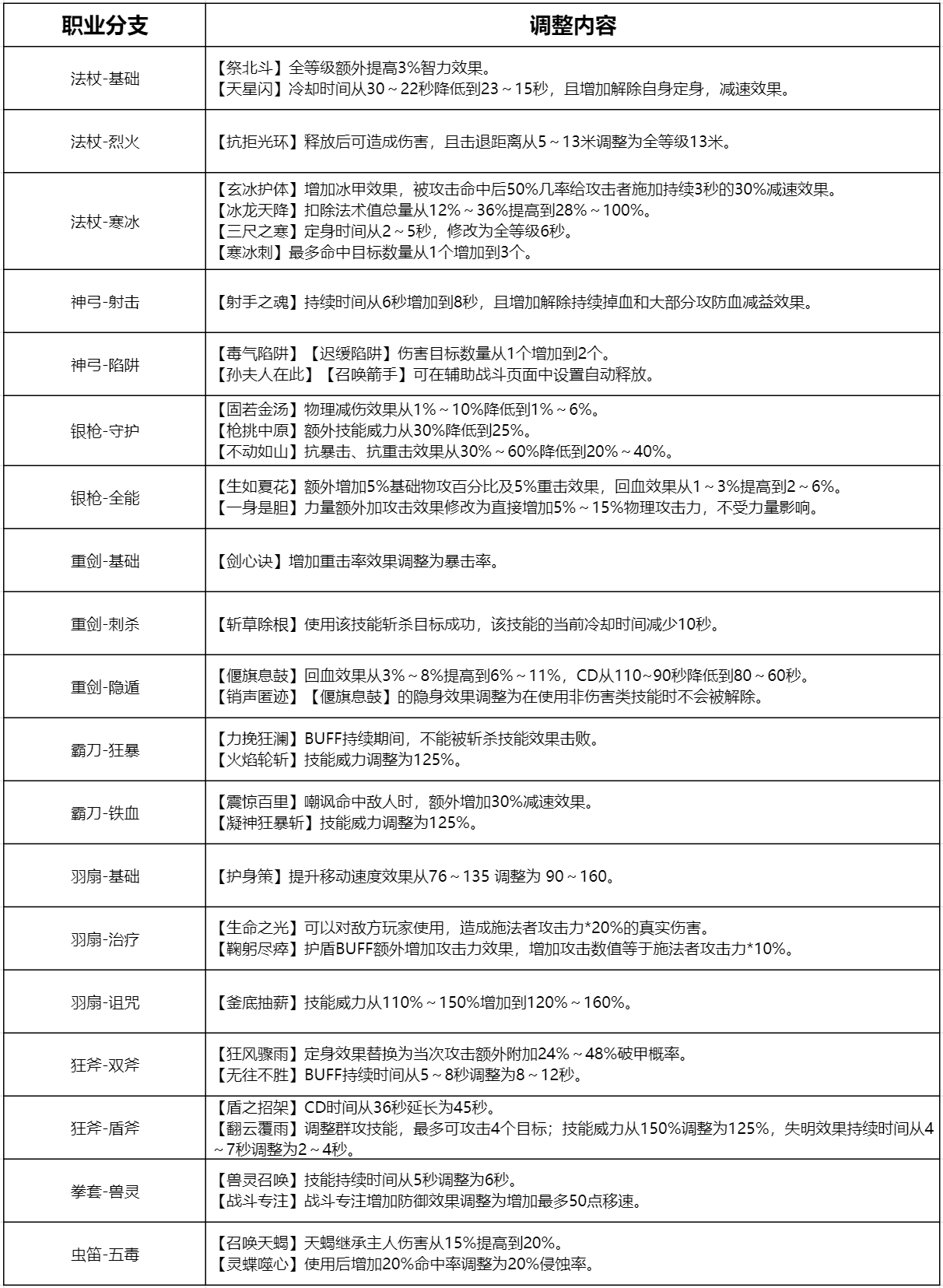
1、全职业优化先锋开启
版本更新后,全区全服将迎来全系职业调整,将针对当前封印环境下不同职业的分布和表现进行对应优化,其中包括职业技能强度、效果优化和新的机制玩法调整。职业优化是动态过程,目标并非绝对平衡,而是让每个职业找到不可替代的战场定位!我们后续将持续跟踪职业战斗数据与将军们的反馈进行必要的调整,欢迎将军们多多体验、献计献策!

2、公测服、真金服金子商城售卖的幸运百宝囊优化为可叠加;
3、全区全服周五20:15开启木牛流马活动;
4、新服威震天下每周三、周六开启天将主宰活动;
5、国战歼击鸟【歼击】技能增大溅射范围,【集中射击】技能大幅提升伤害;
5、真金服优化:
1)衣柜增加屏蔽【黄金套装特效】功能,当穿戴黄金套装后会出现此按钮,勾选后可屏蔽黄金套套装特效,展示最佳的时装效果;
2)每周推荐面板增加紫色材料包、藏品时装强化石*100展示;
3)古塔迷踪【古塔商城】上架古塔礼包,将军们通关对应层数的古塔,可购买对应礼包;
4)白马之围副本内袁军辎重车血量大幅削弱;
5)优化传人礼包开启后可一次性获得8个传人成长道具;
6)优化以下时装属性数值:至尊・国战大咖、国战大咖、圣帝神威;
【BUG修复】
1、修复真金服古塔迷踪排行榜奖励显示异常的问题;
2、修复【威震天下】大区约定同行周礼包(三)奖励异常的问题;
3、修复个别区服国家综合国力异常变化的问题;
4、修复激活龙魂、换装后武器外观不显示的问题。
5、修复跨服互通国战时,无法正常邀请附近玩家上车和领取大鸟的问题。
更多信息关注:
《御龙在天》官方网址:yl.qq.com
《御龙在天》微信公众号:ylzt_china
《御龙在天》御龙在天公测③群914061871;御龙在天热血③群905548261;御龙在天原始&焕新①群434178356
打开微信扫描下方二维码,超多福利等你来拿!

2025年10月26日
御龙在天官方运营团队
Please credit: OBA Blog » 10月28日全服更新 职业调优 天梯争雄